-
APP 备案特征信息填写参考规范
一、APP 特征信息 特征信息名词说明(安卓 Android)包名APP 包名是一个应用程序的唯一标识符。包名通常以反向域名的形式定义,例如:com.tencent.myapp。(苹果 IOS)Bundle IDBundle ID 是 IOS 应用程序的唯一标识符,它类似于 Android 应用程序的包名。它由一串由点分隔的字符串组成,例如:com.tencent.cloudtest。(鸿蒙系统 …- 0
- 0
- 73
-
GooglePlay开发者多账号合规注册与隔离(2025 最新版)
在 Google Play 应用生态中,多账号部署 是许多开发者和发行商应对风控、马甲包策略、渠道分发的常用手段。然而,如果账号注册和管理不当,不仅会导致账号关联风险,更可能出现批量封号、广告账户冻结、开发者资格终止等严重后果。 本文将为你系统解析: 多账号运营的场景与合理性Google Play 多账号注册的关键限制常见账号关联风险点技术层面如何实现账号物理与逻辑隔离注册与运营过程中需注意的合规…- 0
- 0
- 323
-
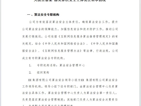
大模型备案-落实算法安全主体责任基本情况
大模型备案-落实算法安全主体责任基本情况,共101页,43294个字 附件部分: 大模型备案-落实算法安全主体责任基本情况,共101页,43294个字:【如下,支付后下载完整文档】- 0
- 0
- 87
-
互联网信息服务算法备案全攻略:流程、要点与策略
一、为什么要做算法备案? 根据2022年3月1号发布的《互联网信息服务算法推荐管理规定》,算法备案目前已经具有强制性,其中: 第二十四条 具有舆论属性或者社会动员能力的算法推荐服务提供者应当在提供服务之日起十个工作日内通过互联网信息服务算法备案系统填报服务提供者的名称、服务形式、应用领域、算法类型、算法自评估报告、拟公示内容等信息,履行备案手续。 算法推荐服务提供者的备案信息发生变更的,…- 0
- 0
- 64
-
涉及接入AI的软件需要进行算法备案吗?
随着生成式 AI 技术的快速发展,中国对人工智能领域的监管逐步完善。根据《互联网信息服务深度合成管理规定》(2023 年 1 月施行)和《生成式人工智能服务管理暂行办法》(2023 年 8 月施行),涉及 “深度合成服务” 或 “生成式 AI” 的软件必须履行算法备案义务。 核心要求: 深度合成服务:指通过 AI 生成或显著改变信息内容的技术(如文本生成、语音合成、人脸替换等)。备案主体:服务提供…- 0
- 0
- 346
-
Google Play应用拒审+账号被封!你的自查做对了吗?
前言 本文基于Google Play官方政策与实战经验,系统梳理公司账号申请、应用上架的全流程细节,分享开发者常见的“踩坑点”,并提供可落地的方案解答。 不用期望Google审核能给到具体封号的原因: “开发者有责任处理所有政策问题,并进一步核查,以确保应用或账号的其余部分完全符合政策规定。如果您未能解决您的账号和所有应用中违反政策的行为,我们可能会采取其他违规处置措施。 如果您屡次或严重违反(例…- 0
- 0
- 143
-
苹果开发者关联封号扫盲贴
什么是关联封号开发者账号因为种种原因被封后,苹果官方为了防止开发者再次“作恶”,通过技术手段识别开发者是否通过重新开设账号继续上架产品,一旦识别到和原先封号的账号有关联,就会再次将新开设的账号查封,这个机制一般我们就叫关联封号。 苹果通过什么方式判断账号是关联的关联手段有很多,包括但不限于: 申请、登陆账号或测试所用的硬件设备(手机、电脑、笔记本)网络环境(IP段等)重新请求上架app的特征(代码…- 0
- 0
- 107
-
苹果开发者账户被封原因汇总及应对方案
苹果个人开发者账号现在需求很大,但由于企业签的掉签频率越来越高,超级签系统也越来越普及,超级签系统从原理上来说,是不存在掉签问题的。只会出现超级签上的个人开发者账号被封禁,从而导致账号上的 APP 下架。 2020年以来,苹果审核严格的问题依旧没有缓解,而近期很多iOS开发者账号提交ipa上架审核时,会遇到直接被苹果返回账号被调查的信息,且没有具体APP原因。 以下为帐户被调查的邮件译…- 0
- 0
- 1.4k
-
IOS/安卓应用APP备案获取App特征信息填写指导
进行阿里云App备案服务申请时,您需要填写App的相关特征信息。本文为您介绍安卓平台、iOS平台App特征信息的获取方法。 基础概念 概念解释包名(安卓应用标识符)APK包名是Android应用程序的唯一标识符。例:com.alibaba.aliyun。Bundle ID(iOS应用标识符)Bundle ID是iOS应用程序的唯一标识符。例:com.aliyun.beian.app。数字证书数字证…- 0
- 0
- 372
-
小红书文章收益怎么算
小红书是一款集购物分享、美妆教程、旅游攻略等为一体的社交电商平台,吸引了大量年轻用户。在这里,每个人都可以成为网红,通过分享自己的生活方式和消费经验来获得一定的收益。那么,小红书文章收益怎么算呢? 1.阅读数收益 小红书规定,每篇文章发布7天后,会按照阅读数计算收益,具体计算方法为: 当总阅读数≤1000时,单价为0.1元;当总阅读数>1000且≤5000时,单价为0.15元;当总阅读数>5000…- 0
- 0
- 2.2k
-
怎样搬运视频不会侵权?搬运视频有什么技巧
当今社会,短视频平台很火爆,抖音、快手、火山视频、西瓜视频等等,所以大部分拥有剪辑经验的友友们,都开始选择往短视频剪辑运营的方向进行发展,甚至没有剪辑经验的,也会去学习剪辑,由此可见短视频的发展趋势还是十分可观的。但是做短视频运营的话,若不是真人出镜,单单只去做内容的剪辑,是非常容易出现内容侵权问题的,就比如很多人正在做的二次剪辑的内容,就是属于搬运的范畴,情节轻的话,账号权重会降低,重则封号。这…- 0
- 0
- 354
-
如何有效将短视频去重,实现快速搬运(收藏级干货)
短视频已经成为目前最流行的媒体形式,个人和企业都可以通过短视频展示自己的才华、产品或服务,从而吸引更多的关注和流量。 但短视频的制作并不简单,需要花费大量的时间、精力和成本,同时也要面对激烈的竞争和平台审核。 所以,有没有更简单、更快、更有效的方法来制作短片呢? 答案是:搬运。 除了技巧,还需要高效的短视频搬运软件。国内知名的短视频搬运软件有鲁班七号,星火一号,创云一号,王者一号,大圣一号,复活三…- 0
- 0
- 452
-
12个外国视频搬运网站分享
今天就给大家分享12个自媒体国外视频搬运网站,在开始之前我们先来看一下下面几个搬运视频需要注意的事项,希望可以帮助到大家。 现在短视频非常火,很多人都想利用短视频来获得收益。但是创作视频真的不容易,不仅制作成本比较高而且对视频制作技术还有一定的要求,那怎么办呢?其实我们可以尝试做视频搬运工,比如说是从一个视频平台搬运视频到另一个平台,搬运国外网站的视频到国内短视频平台等等。但由于快手、抖音等国内短…- 0
- 0
- 2.9k
-
如何通过搬运网络资源赚钱?简单易懂的方法分享给你!
互联网上最简单的赚钱方式是什么?那就是搬运,这一定是永远不变的定律。 如果你什么都不会,大脑里面没有内容想通过互联网赚钱怎么办?当然不是做原创,不是打造IP,而是做资源搬运,先赚到钱再说。 有朋友说要打造个人IP,不要听网上很多人的观点把自己的误导。同样是做互联网运营,别人直接搞几十个号,快速的矩阵,第一个月就实现盈利。而你,还想着做什么IP,结果还没有等到IP形成,自己就撑不下去退场了。 做离钱…- 0
- 0
- 463
-
数据|主流自媒体平台实名认证账号个数大全!
01ONE个人/企业账号实名认证 上一期老何发布了法律行业常用的五大平台律师律所资质认证的最全步骤,里面讲解了律师如何认证短视频账号的法律资质,《攻略 | 法律自媒体平台律师/律所资质认证全步骤!》。 但随着互联网拓案越来越卷,很多律师律所不限于只做一个账号,想要做多个账号以及做矩阵运营,那么就有很多人在问那一个人的身份资质每个平台到底能认证几个账号? 本周的这期文章就详细给大家罗列出十二个主流自…- 0
- 0
- 973
-
发芽 | 自媒体+短视频项目内容自我发酵(持续更新)
1,美图:美女图片(配名句谨言)+饭圈美女视频(娱乐综合或影视) 2,艺术:高清名画图片(名家解说)+书法+古籍(专题定期发布) 3,运势:起名+运势+星座+塔罗 4,情书:情感文章+婚恋心理+咨询 5,生活:午后生活综合类别 (持续更新中...)- 0
- 0
- 109
-
uniapp app获取keystore等一系列常用数据(APP备案签名和公钥)
一、获取安卓证书keystore的SHA1和SHA256值 参数上面引用链接 window +r : $ cmd $ D: 进入D盘 $ keytool -genkey -alias testalias -keyalg RSA -keysize 2048 -validity 36500 -keystore 项目名称.keystore //生成的证书文件在D盘 //根据步骤完成后,进入keystor…- 0
- 0
- 639
-
APP 备案公钥、签名、MD5获取方法及获取中遇到的问题和解决方法
https://pmself.com/3085.html 参考这个页面,编者按! 一、IOS 系统获取 Bundle ID、平台公钥、签名 MD5 值的指引 获取 Bundle ID:使用 APP 对应的 IOS 开发者账号登录 Developer 控制台,找到下图标识符(英文),单击进入 Certificates,IdentifiersProfiles 页面。 在 Certificates,Id…- 0
- 0
- 519
-
它没有版号,却凭一己之力拉升游戏股价?爆红背后的冷思考
注:本文成文感谢广发证券、匿名分析师及相关领域机构提供权威信息(参考信息附文后) 11月1日,持续了较长时间的疲软之后,游戏板块全线翻红,游戏ETF(159869)涨超2%,持仓股中,冰川网络涨超8%,巨人网络涨近7%,宝通科技涨超5%,吉比特、神州泰岳等多股跟涨。 有市场分析师指出,近日推出国产真人恋爱影视游戏《完蛋!我被美女包围了》(以下简称完蛋)连日登顶Steam国区畅销榜首,力压《PUBG…- 0
- 0
- 147
-
超5亿人“上头”,“抖快号”和“爱优腾”再战微短剧
微短剧为何让人欲罢不能? 文|锌刻度 黎炫岐 编辑|文 婕 “天,看了一下午土狗短剧太上头了” “只有我一个人在追这么土的小短剧吗?” “一口气狂追三部虐恋短剧,根本停不下来” …… 几年间,人们对微短剧的态度悄然改变,曾被疯狂群嘲的“歪嘴龙王”已经成为过去式,又土又上头的爆款剧突然让人欲罢不能。 而仅在今年上半年,这条赛道就先后涌现出多部爆款:抖音与柠萌合作出品的《二十九》仅上线72小时,正片播…- 0
- 0
- 145
-
千人在线看“打鬼子直播”,创作者单场收入过千元
“神枪手来打鬼子啦……”伴随着《鬼子进村曲》音乐的响起,一排排“侵华日军”在直播屏幕中缓缓前进,网友只需要按照公屏中的提示刷出相应礼物——“机枪扫射”“投扔手雷”“飞机轰炸”,视频中就会出现相应的特效,同时“侵华日军”也应声成排倒下。 “打鬼子直播”截图 近日,新黄河记者在抖音平台发现,不少视频创作者正在通过这种“打鬼子直播”的内容形式博取流量并试图变现。记者调查发现,此类创作者通过诱导网友打赏、…- 0
- 0
- 279
-
开发者必看:APP《安全评估报告》详细填写攻略示范
自2018年以来,各大应用市场要求社交类APP提供《安全评估报告》,没有提供该项材料的开发者可能面临着应用被下架或者限制外显等惩罚,那么《安全评估报告》该怎么写?陆卡为您解答。 什么是“安全评估报告” 2018 年 11 月 15 日,网信办发布了《具有舆论属性或社会动员能力的互联网信息服务安全评估规定》,规定中提出了规定:“针对具有舆论属性或社会动员能力的互联网信息服务的主体,都需要提供一份《安…- 0
- 0
- 1.1k
-
APP电子软著申请 ,软件的主要功能、用途和技术特点
对软件进行介绍性描述,简短明确闻述软件的主要功能、用途和技术特点。1、应明确介绍软件的主要功能,介绍中语法通顺、标点符号正确介绍的主要功能应和软件名称有关联性,应和提交文档中的主要功能一致:2、技术特点应和代码有关联性:3、不能含有危害国家安全、低俗、情色等非法内容: 4、若其中包含了软件全、简称和版本号,应与软件基本信息、文档和代码中的内容保持一致。 软件的主要功能、用途和技术特点如下:一、主要…- 0
- 0
- 697
-
易版权APP电子软著申请使用文档和源码要求
源码文档 * 请上传小于30M的源码文档(pdf格式)* 应用软件源程序提交注意事项及相关规范源码文档需提交PDF格式的文件,软件源程序代码由前、后各连续30页组成。软件源程序多于60页的需要提交连续的前30及后30页,前30页和后30页应是各自连续的。1、源程序的第1页应当是程序或一个功能模块的开头,源程序的第60页应当是程序或一个功能模块的结尾,不满60页的需全部提供;2、源程序每页应该≥50…- 0
- 0
- 499




















