-
大模型备案-落实算法安全主体责任基本情况
大模型备案-落实算法安全主体责任基本情况,共101页,43294个字 附件部分: 大模型备案-落实算法安全主体责任基本情况,共101页,43294个字:【如下,支付后下载完整文档】- 88
- 0
-
互联网信息服务算法备案全攻略:流程、要点与策略
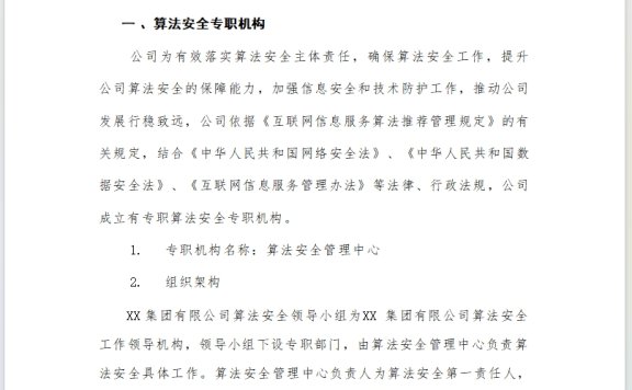
一、为什么要做算法备案? 根据2022年3月1号发布的《互联网信息服务算法推荐管理规定》,算法备案目前已经具有强制性,其中: 第二十四条 具有舆论属性或者社会动员能力的算法推荐服务提供者应当在提供服务之日起十个工作日内通过互联网信息服务算法备案系统填报服务提供者的名称、服务形式、应用领域、算法类型、算法自评估报告、拟公示内容等信息,履行备案手续。 算法推荐服务提供者的备案信息发生变更的,…- 71
- 0



